C_Chat 板


LINE

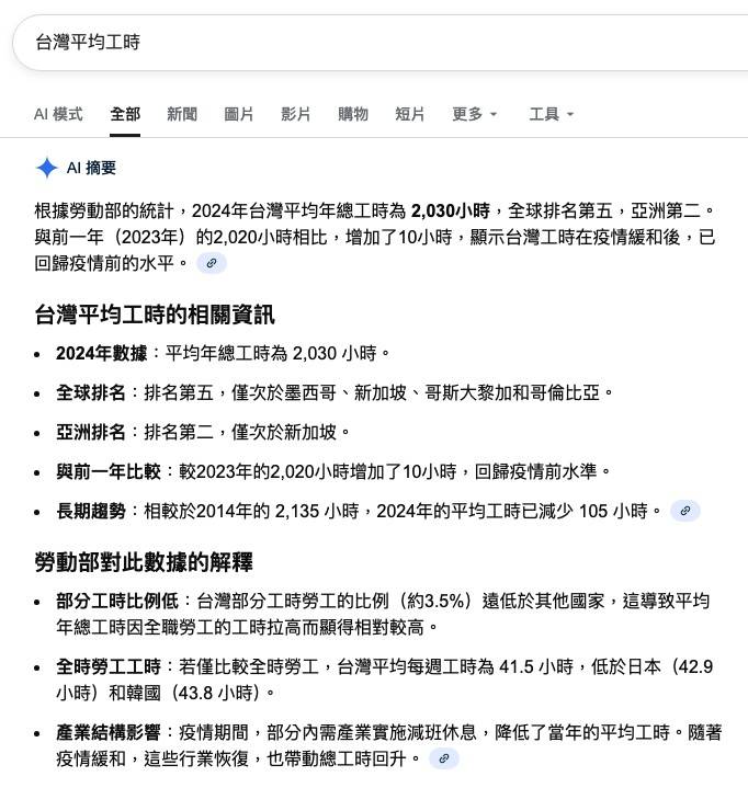
以下資料為Google搜尋的AI摘要 並未查證 台灣平均工時 https://i.meee.com.tw/QekOBcY.jpg
全球排名第五 這個之前新聞報過 過勞之島 只是不知道這個排名參與的國家有哪些 就我所知印尼、中國、巴基斯坦什麼的都比台灣多 比新加坡低是我沒想到的 日本平均工時 https://i.meee.com.tw/nrKki6M.jpg
帳面上的數字比台灣來的低 但AI強調若只算全職勞工的話比台灣高 上面台灣的AI回答也強調了這點 全時勞工工時:若僅比較全時勞工,台灣平均每週工時為 41.5 小時,低於日本(42.9 小時)和韓國(43.8 小時)。 印象之前社群平台不少人說台灣是加班高工時地獄 然後羨慕日韓的工時什麼的 所以AI這個回答我有點意外 然而不少日本作品確實有抱怨日本社畜過勞 眾神眷顧的男人 https://i.meee.com.tw/VFgU93a.jpg
殭屍100 https://i.meee.com.tw/xJxakST.jpg
殭屍100看一半棄追 眾神眷顧的男人中期開始有點娘化但還是有追 現在不少異世界廁紙作品的前世設定也是過勞社畜 從帳面數字看日本工時比台灣少 全職勞工日韓卻都高於台灣 我並沒有在日本工作過也未了解過 全是透過作品了解 韓國更不用說 我很少關注 旅遊只去過一次 所以日本的全職社畜到底是怎麼樣呀 台灣的部分 我接近30歲 全職工作目前的也只是第二份 版上應該不少人工作了 在有過勞之島稱呼的台灣 各位又是如何 如果真把全球所有國家地區算進來的話台灣依然前幾嗎 畢竟社群平台上抱怨工時、加班的確實也不少 我自己先上 台北 軟體碼農 第一份 要進公司 8.30~9.30彈性上班 17.30~18.30彈性下班 早到早走 晚到晚走 午休1小時 每一季大概會遇到一個月要加班 遇到加班時每天大約加1小時 有加班費+誤餐費 第二份 一樣要進公司 8.30~9.30彈性上班 17.30~18.30彈性下班 早到早走 晚到晚走 不加班 午休1.5小時 表定工時7.5小時(實際上肯定會摸魚) --



※ 發信站: 批踢踢實業坊(ptt.cc), 來自: 49.216.18.45 (臺灣)
※ 文章網址: https://webptt.com/m.aspx?n=bbs/C_Chat/M.1764908199.A.941.html
1F:→ chuckni: 你的印象是幾年前?這兩年光C洽就討論過好幾次了結論是亞 12/05 12:17
2F:→ chuckni: 洲都差不多慘 12/05 12:17
3F:→ diabolica: 24H自宅警備 12/05 12:18
4F:→ twistfist: 一週40乘50週就2000,那種數字遠低於這個值的顯然就唬 12/05 12:21
5F:→ twistfist: 爛 12/05 12:21
6F:→ fenix220: 看看靠夭的是哪些族群就知道了 12/05 12:33
7F:推 foxey: 日本問題主要是配合大家一起裝忙吧? 12/05 12:38
8F:推 rabbithouse: 本來就是啊 會吵日本只有1600的基本就是在裝瞎 12/05 12:44
9F:→ sakungen: 看到兩個數據矛盾還這樣貼上來問? 12/05 12:44
10F:推 RINPE: 幻想日本比較社畜XD 12/05 12:45
11F:→ sakungen: 你是想用錯誤的數據討論什麼?現代人連找資料都不會嗎 12/05 12:46
12F:→ sakungen: ? 12/05 12:46
13F:噓 h75311418: 月經題 12/05 12:52
14F:推 DiMammaMia: 如果看日劇派遣女王的話會覺得正職員工都是廢物 上班 12/05 12:54
15F:→ DiMammaMia: 正事不做,然後都留到加班再做 12/05 12:54
16F:噓 Atkins13: AI厚問先噓 12/05 12:55
17F:推 afking: 這數字基本沒差多少吧,我雖然表定都8小,把平時多處理瑣 12/05 13:12
18F:→ afking: 碎事情的加一加一周應該也有42 12/05 13:12
19F:→ kaj1983: 8小是固定的,含休息時間摸魚的話,大概有10~12小差不多 12/05 13:23
20F:→ kaj1983: 所以1周起碼要50小吧 12/05 13:23
21F:→ minoru04: 先想問梗再找作品不就是廢文標配嗎 12/05 13:30
22F:→ zzro: 你用日文問看他還會不會強調全職台灣比較高 12/05 13:47
23F:→ zzro: 說錯了 全職日本比較高 12/05 13:48
24F:噓 Gentile: 多了五天假以後假有比日本多嗎? 12/05 14:02







like.gif 您可能會有興趣的文章
icon.png[問題/行為] 貓晚上進房間會不會有憋尿問題
icon.pngRe: [閒聊] 選了錯誤的女孩成為魔法少女 XDDDDDDDDDD
icon.png[正妹] 瑞典 一張
icon.png[心得] EMS高領長版毛衣.墨小樓MC1002
icon.png[分享] 丹龍隔熱紙GE55+33+22
icon.png[問題] 清洗洗衣機
icon.png[尋物] 窗台下的空間
icon.png[閒聊] 双極の女神1 木魔爵
icon.png[售車] 新竹 1997 march 1297cc 白色 四門
icon.png[討論] 能從照片感受到攝影者心情嗎
icon.png[狂賀] 賀賀賀賀 賀!島村卯月!總選舉NO.1
icon.png[難過] 羨慕白皮膚的女生
icon.png閱讀文章
icon.png[黑特]
icon.png[問題] SBK S1安裝於安全帽位置
icon.png[分享] 舊woo100絕版開箱!!
icon.pngRe: [無言] 關於小包衛生紙
icon.png[開箱] E5-2683V3 RX480Strix 快睿C1 簡單測試
icon.png[心得] 蒼の海賊龍 地獄 執行者16PT
icon.png[售車] 1999年Virage iO 1.8EXi
icon.png[心得] 挑戰33 LV10 獅子座pt solo
icon.png[閒聊] 手把手教你不被桶之新手主購教學
icon.png[分享] Civic Type R 量產版官方照無預警流出
icon.png[售車] Golf 4 2.0 銀色 自排
icon.png[出售] Graco提籃汽座(有底座)2000元誠可議
icon.png[問題] 請問補牙材質掉了還能再補嗎?(台中半年內
icon.png[問題] 44th 單曲 生寫竟然都給重複的啊啊!
icon.png[心得] 華南紅卡/icash 核卡
icon.png[問題] 拔牙矯正這樣正常嗎
icon.png[贈送] 老莫高業 初業 102年版
icon.png[情報] 三大行動支付 本季掀戰火
icon.png[寶寶] 博客來Amos水蠟筆5/1特價五折
icon.pngRe: [心得] 新鮮人一些面試分享
icon.png[心得] 蒼の海賊龍 地獄 麒麟25PT
icon.pngRe: [閒聊] (君の名は。雷慎入) 君名二創漫畫翻譯
icon.pngRe: [閒聊] OGN中場影片:失蹤人口局 (英文字幕)
icon.png[問題] 台灣大哥大4G訊號差
icon.png[出售] [全國]全新千尋侘草LED燈, 水草

請輸入看板名稱,例如:WOW站內搜尋

TOP